「毛小孩保護令」由來
他一句「不論是人類、動物,每條生命都不應該有階級之分,都應該被重視」,至今仍深深刻印在腦海中…
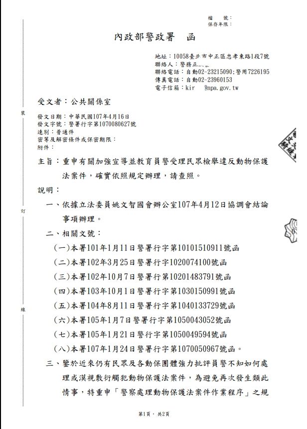
具網路新聞報導:2012年全台發生多起毒狗事件,依據《動保法》規定,警政單位應以刑事案件受理報案,但,因政府相關單位長期漠視動物權益,導致警局都拒絕受理動保案件。為此,台灣動物保護聯盟執行長黃泰山找上擔任立院內政委員會召委的姚文智幫忙,他立即召集農委會、警政署等有關單位,召開公聽會。
公聽會上,警政署認為動保並非其主管業務,仍欲推拖。最後,在姚文智委員的堅持下,警政署終於訂出「動保警察協助處理動物案件處理流程」,明訂各警局、派出所不得拒絕受理動保案,且必須開具三聯單。這「動保警察協助處理動物案件處理流程」我們稱他為「毛小孩保護令」。
而為落實動保意識,姚委員更要求警政單位須開設動保課程,也因此台灣動物保護聯盟執行長黃泰山就曾經連續兩年受邀擔任講師。
姚委員一句「不論是人類、動物,每條生命都不應該有階級之分,都應該被重視」,至今仍深深刻印在腦海中…
毛小孩保護令



發表留言